2024.09.20 . 孫彬訓/台北報導

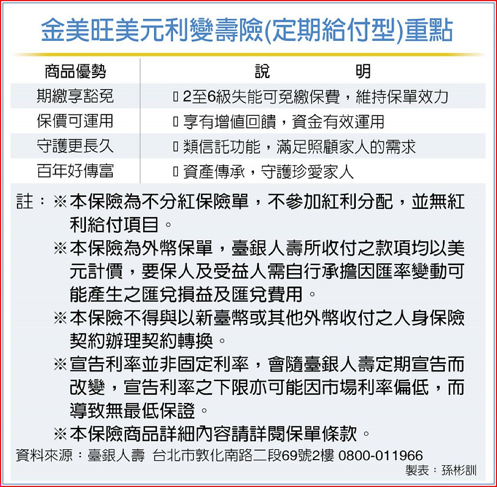
金美旺美元利變壽險(定期給付型)重點
◆資產累積,資金有效運用
面對種種風險因素,萬一家中主要經濟來源因故失能,除了將衝擊全家的正常生活之外,也會讓原本規劃的家庭保障中斷,此商品提供2至6級失能豁免保費,不致使保障中斷。投保後以宣告利率(非固定,實際宣告利率以臺銀人壽公告為主)為基礎,年年有機會享增值回饋分享金(非保證給付項目),達到穩定資產累積。
◆分期給付,照顧心愛家人
本商品身故保險金可採分期給付,且在保險金給付前之分期設定均可以隨時調整,無須額外支付費用,即可達到財產信託管理的效用。分期給付保險金能因應不同家庭成員各自的狀況,提供妥適的安排,讓愛守護家人更長久。避免受益人因為不善理財、不當運用、遇到詐騙,或是受益人年紀還小,保險金成為他人爭奪的對象,甚至衍生出其他財務糾紛,使家人無法獲得完善的照顧。
此外,臺銀人壽響應金管會政策,提醒國人投保利率變動型商品應留意下列事項:宣告利率並非固定或保證的利率,也不等同於投資報酬率;不宜僅以宣告利率高低作為唯一考量;保險為長期契約,欲辦理提前解約將被收取解約費用;美元型利率變動型的保險費及保險金的給付均為美元,需特別注意匯率風險;最後應充分了解保險商品內容,慎選最適合自己的商品。
臺銀人壽為落實公平待客原則及金融消費者保護,體現國營保險公司對保戶的關愛,除推出創新型態商品滿足客戶的保障需求外,對於提升商品競爭力更是不遺餘力,讓保戶更有保障,善盡照顧每一個家庭的責任,實現「公平在心、待客如親」的企業經營理念。