2026.03.08 . 陳欣文/台北報導

隨台灣高資產族群規模快速擴大,財富管理市場正從過去以投資報酬為核心,轉向強調「跨境配置」與「世代傳承」的架構。圖/Freepik
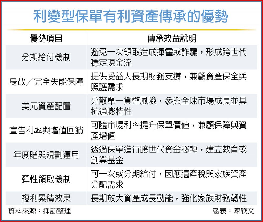
壽險業者指出,「財富傳承」並非超高資產族群專利,而是所有希望為家人建立長期財務保障者都應及早規劃的重要課題。
透過保險架構進行資產安排,不僅可避免一次性資金移轉帶來的風險,更能讓財富以分期方式穩定給付,形成跨世代的長期支持。
AIA友邦人壽總經理侯文成表示,以跨世代傳承為例,長輩可透過年度贈與機制,為孫子女投保具生存保險金設計的利變型壽險,當保單達到給付條件時,即可作為教育或創業基金使用;若採分期領取方式,亦能避免資金被一次動用或遭詐騙的風險,使財富管理更具延續性與安全性。
看準高資產族群對資產配置與傳承規劃的需求,市場亦推出結合美元資產與利變機制的保險商品。例如壽險業者與銀行合作推出的美元利率變動型終身壽險,從身故與完全失能保障出發,搭配宣告利率機制,當市場利率優於預定利率時,保戶可透過增值回饋金共享利差收益,在保障之外兼顧資產成長動能。
安聯人壽認為,隨著AI(人工智慧)崛起並成為財富成長的加速器,助力台灣躍居全球資產管理關鍵樞紐地帶,伴隨資產成長與新商機湧現,高資產客群的規模持續擴大。
根據安聯集團最新發布的《2025安聯全球財富報告》顯示,在全球最富有國家排行中,台灣排名第五,人均金融資產淨值高達16萬7530歐元,再次成為亞洲第二富裕的經濟體,僅次於新加坡。
看準高資產客戶重視資產配置,也注重財富傳承的特質,安聯人壽與匯豐銀行獨家推出的「安聯人壽美利尊享外幣利率變動型終身壽險(定額給付型)」商品,享有增值回饋金,可增購保額以強化壽險與完全失能保障,保單屆滿六年後,可選擇現金給付,滿足資金彈性運用需求。藉由放大時間加成效果的複利優勢跟進市場投資回饋,能夠在多變的全球環境中掌握財務節奏,打造資產韌性的長期規劃。

利變型保單有利資產傳承的優勢